Manuel du conducteur
Mauvais affichage de la température extérieure

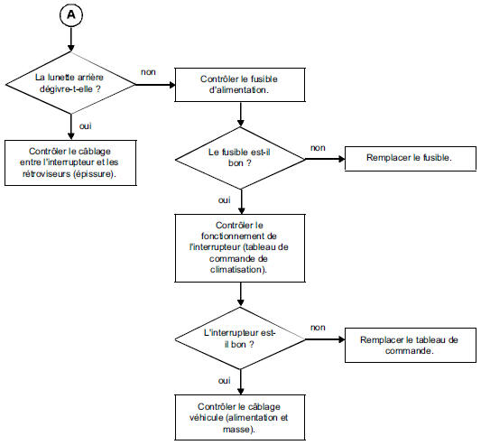
Pas de dégivrage


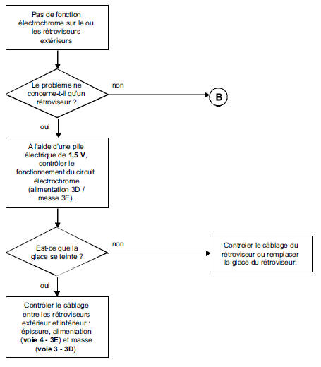
Pas de fonction électrochrome sur le ou les rétroviseurs extérieurs


Pas de fonction électrochrome sur le rétroviseur intérieur

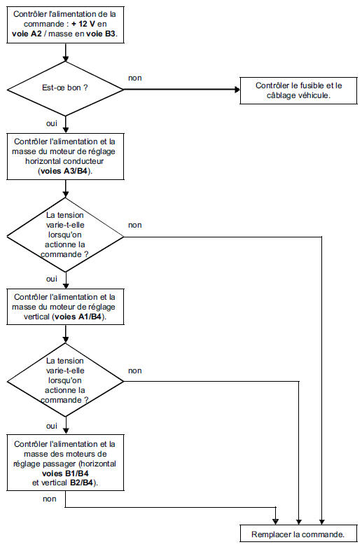
Réglage électrique impossible des rétroviseurs extérieurs

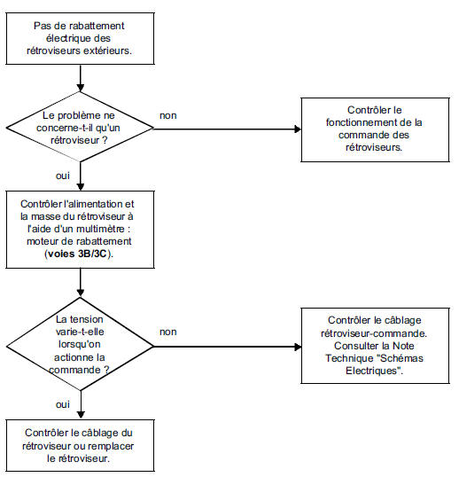
Pas de rabattement électriques des rétroviseurs extérieurs

Contrôle de la commande des rétroviseurs (simples)



Diagnostic des rétroviseurs - Effets clientFiltre à particules
DIRECTION
A GAUCHE
Installé devant l'entrée d'air extérieur, il assure le
filtrage de l'air et garantit un total assainissement de ce
dernier avant d'atteindre l'habitacle.
DEPOSE
Ouvrir le vide-poches.
Extraire le lecteur de cédérom de navigation sur les
...
Sonde de température extérieure
La sonde extérieure a pour but d'informer de la
température externe au véhicule.
C'est une thermistance à coefficient de température
négatif.
SITUATION
La sonde se situe dans le rétroviseur gauche.
DEPOSE
Déposer :
les deux coq ...
Préliminaire
Ce document présente le diagnostic applicable sur tous les calculateurs "S.S.P.P."
(Système de
surveillance de la pression des pneumatiques) équipant la VEL SATIS.
Pour entreprendre un diagnostic de ce système, il est donc impératif de disposer
de ...
www.rensatis.com © 2025