Manuel du conducteur
LA RADIO EMET DES BIPS TOUTES LES DEUX SECONDES ENVIRON

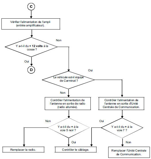
LA RADIO NE FONCTIONNE PAS*

* Si le véhicule est équipé de Carminat, consulter le chaptire 83C "Aide à la navigation"

LA RADIO NE S'ALLUME PAS AUTOMATIQUEMENT OU S'ETEINT AU BOUT DE 20 MINUTES

L'AFFICHEUR NE FONCTIONNE PAS

LE SATELLITE NE FONCTIONNE PAS

PROBLEMES DE RECEPTION RADIO




PAS DE RECEPTION EN "GRANDES ONDES"

Pour information :

LE VOLUME N'AUGMENTE PAS AVEC LA VITESSE DU VEHICULE

PAS DE MODIFICATION D'ECLAIRAGE A LA MISE DES FEUX

PAS DE COUPURE LORS DES MESSAGES DE CARMINAT, DE LA SYNTHESE DE PAROLE OU DU KIT MAIN LIBRE

Diagnostic autoradio : Effets client
Commande au volantVidange moteur
Vidange moteur
Périodicité : reportez-vous au carnet
d'entretien de votre véhicule.
Capacités moyennes de vidange
(pour information)
Moteur 2.0 T : 5,35 litres
Moteur 3.5 V6 : 5 litres
Moteur 2.0 dCi : 5,9 litres
Moteur 2.2 dCi : 6,0 litres
Moteur 3.0 dCi : 7,3 l ...
Calculateur d'antiblocage des roues
DEPOSE
La dépose du calculateur ne nécessite pas la dépose
du groupe hydraulique complet.
Déposer :
les deux vis (C) sur la pompe hydraulique,
le calculateur.
ATTENTION : lors de la dépose, la pompe
hydraulique (A) doit être plaqué ...
Joint de sortie de différentiel
OUTILLAGE SPECIALISE INDISPENSABLE
Mot. 1367 Appareil de maintien moteur
Mot. 1367-02 Support moteur
Mot. 1372 Collection pour extraire les vis
inviolables
T. Av. 476 Outil arrache-rotules
B. Vi. 1611 Outil de montage joint de sortie
différentiel
CETTE METHODE EST APPLICABLE
UNIQUEME ...
www.rensatis.com © 2025